Saturday April 2026

হটলাইন

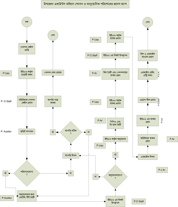
সেবা এবং ধাপ

নং শিরোনাম সেবার ধাপ কার্যকলাপ
  
বার্ষিক কর্মসম্পাদন চুক্তি-2024-25 দেখুন
লোকাল রেজিস্ট্রার নিয়োগ বিজ্ঞপ্তি ও পিএসইউ তালিকা দেখুন
মির্জাপুর উপজেলার বার্ষিক প্রতিবেদন ২০২৩-২৪ দেখুন
তথ্য অধিকার বিষয়ে ২০২৩-২৪ অর্থবছরের বার্ষিক কর্মপরিকল্পনা (মির্জাপুর, টাঙ্গাইল) দেখুন
মাঠ পর্যায়ের দপ্তর এর সেবা প্রদান প্রতিশ্রুতি বাস্তবায়ন কর্মপরিকল্পনা, ২০২৩-২০২৪ দেখুন
মাঠ পর্যায়ের দপ্তর এর অভিযোগ প্রতিকার ব্যবস্থা সংক্রান্ত কর্মপরিকল্পনা, ২০২৩-২০২৪ দেখুন
ই-গভর্ন্যান্স ও উদ্ভাবন কর্মপরিকল্পনা ২০২৩-২৪ দেখুন
জাতীয় শুদ্ধাচার কৌশল কর্ম-পরিকল্পনা, ২০২৩-২০২৪ দেখুন
সেবা এবং ধাপসমূহ দেখুন
দেখছেন ১ থেকে ৯ পর্যন্ত, মোট ৯ এন্ট্রি

এক্সেসিবিলিটি

স্ক্রিন রিডার ডাউনলোড করুন